|
东莞劳动律师网--知名律师胡正东竭诚为您服务 http://www.dgldlsh.com 东莞劳动仲裁律师免费提供法律咨询
|
劳动法规
劳动法规
山西最低工资2025年涨多少?月薪1950元起,最新标准解读
东莞劳动律师获悉
山西省人民政府办公厅关于调整我省标准的通知
晋政办发〔2024〕58号
由劳动保障部令21号的《最低工资规定》以及省政府令第218号的《山西省最低工资规定》的精神为依据,将我省经济发展的实际情况与之相结合,并且把社会保障和住房公积金等诸多要点进行综合考量,在此情形下省人民政府做出决定,要对现行的最低工资标准实施调整,现在把有关的事项通知如下:
一、提高最低工资标准。
把全日制用工月最低工资标准予以调整,调整为一类是2150元,二类是2050元,三类是1950元 。与此同时,将小时最低工资标准相应提高 :全日制用工小时最低工资标准依次分别是,一类为12.4元,二类为11.8元,三类为11.2元 ;非全日制用工小时最低工资标准依次分别是,一类为23.2元,二类为22.1元,三类为20.9元 。
二、我省最低工资标准,是指将下列各项从中剔除之后,用人单位支付给劳动者的货币性工资,,。,。,。,。,。,。,有删汰,,。为,,。,,。,。
(一)加班加点工资;
中班的津贴在,夜班的津贴在,高温环境下的津贴在,低温环境下的津贴在,井下工作条件下的津贴在,有毒有害环境下的津贴也在,行车等特殊工作环境和条件下的津贴同样在 。
(三)法律、法规和国家规定的劳动者福利待遇等。
三、调整后最低工资标准自2025年1月1日起实行。

-----------------------------
山西省人民政府办公厅
关于调整我省最低工资标准的通知
晋政办发〔2023〕9号
在各市以及各县、具备有人民政府的区域部分最低工资标准,还有省人民政府所涵盖的各个委、办、厅、局的范畴之内,另外包括各大中型企业涉及的范围,以及中央驻晋单位所处的领域:
依据《最低工资规定》(其中劳动保障部令为21号)以及《山西省最低工资规定》(此规定省政府令为第218号)所蕴含的精神,结合我省经济发展的实际状况,还有城镇居民消费水平得以提高的现实情形,同时兼顾社会保障以及住房公积金等多方面因素,省人民政府作出决定,要对现行的最低工资标准予以调整。现将有关事项通知如下:
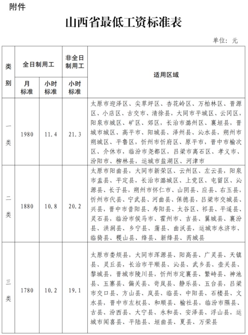
一、对最低工资标准予以提高。将全日制用工的月最低工资标准进行调整,调整为一类是1980元,二类是1880元,三类是1780元。
同期,对应提升小时最低工资标准。全日制用工的小时最低工资标准,一类标准为11.4元,二类标准为10.8元,三类标准为10.2元;非全日制用工的小时最低工资标准,一类标准是21.3元,二类标准是20.2元,三类标准是19.1元。
我省最低工资标准,是用人单位支付给劳动者的货币性工资,此工资为剔除了下列各项之后的工资,。
(一)加班加点工资;
(二)中班的津贴,夜班的津贴,高温环境下的津贴,低温环境下的津贴,井下工作环境的津贴,有毒有害环境的津贴,行车等特殊工作条件所对应的津贴 。
(三)法律、法规和国家规定的劳动者福利待遇等。
三、调整后最低工资标准自2023年1月1日起施行。
附件:山西省最低工资标准表

山西省人民政府办公厅
2023年2月20日
-------------------------
山西省人民政府办公厅
关于调整我省最低工资标准的通知
各市人民政府,县人民政府,省人民政府各个委,办,厅,局,各类大中型企业,中央驻晋单位:
依据《最低工资规定》(劳动保障部令第21号)以及《山西省最低工资规定》(省政府令第218号)的精神,结合我省经济发展状况,还有城镇居民消费水平提升的实际情形,并考量社会保障与住房公积金等多方面因素,省人民政府作出抉择要对现如今的最低工资标准予以调整,现就有关事项通知如下:
一、对最低工资标准档次作出调整,山西省最低工资标准从现行的4档转变为3档 。依据全省各地经济发展呈现的状况,城镇单位在岗职工平均工资所处情形,以及城镇居民人均可支配收入的状况,进而对县(市、区)最低工资类别展开重新划分 。
二、把最低工资标准予以提高,对于全日制用工作出调整,一类变为1880元,二类变为1760元,三类变为1630元。
同时,将小时最低工资标准进行相应调高,全日制小时最低工资标准,一类为 10.8 元,二类为 10.1 元,三类为 9.4 元;非全日制用工小时最低工资标准,一类为 19.8 元,二类为 18.5 元,三类为 17.2 元。
三、山西省有着最低工资标准,该标准所指的是,在用工单位向劳动者支付的货币性工资里面,剔除掉了下列各项之后的那一部分 。
(一)加班加点工资;
中班的津贴,夜班的津贴,高温环境下的津贴,低温环境下的津贴,井下工作条件下的津贴,有毒有害环境下的津贴,行车特殊工作环境下的津贴 。
(三)法律、法规和国家规定的劳动者福利待遇等。
四、调整后最低工资标准自2021年10月1日起实行。
附件:山西省最低工标准表

请你提供具体的句子内容,以便我按照要求进行改写。
山西省人民政府办公厅关于调整我省最低工资标准的通知
晋政办发〔2017〕120号
各地市、县份的人民政府呀,以及省人民政府所属的各个委、办、厅、局呢,还有各大中型规模的企业哟,中央派驻到山西各个地方的单位呐:。
依据《山西省最低工资规定》,也就是省政府令第218号,以及《最低工资规定》,即劳动保障部令第21号当中的要点,结合我省经济社会发展的状况,还有城镇居民消费水平提升的实际情形,并且把社会保障以及住房公积金等相关因素考虑在内,省人民政府做出决定,要对现行的最低工资标准予以调整。现在将有关事项通知如下:
首先,进行提高最低工资标准这一行为。现行的情况是,月最低工资标准存在不同类别,一类是1620元,二类是1520元,三类是1420元,四类是1320元。然后,要依次做出调整,调整后的标准分别为,一类变为1700元,二类变为1600元,三类变为1500元,四类变为1400元。
同时,相应地将小时最低工资标准予以提高。调整过后 ,全日制小时最低工资标准,一类是9.8元 ,二类是9.2元 ,三类是8.6元 ,四类是8.0元,非全日制用工小时最低工资标准,一类是18.5元 ,二类是17.4元 ,三类是16.3元 ,四类是15.2元。
二、本通知里所讲的最低工资标准,是去除下列各项之后,用人单位付给劳动者的货币性工资:
(一)加班加点工资;
(二)中班、夜班、高温、低温、井下、有毒有害、行车等特殊工作环境、条件下的津贴;
(三)法律、法规和国家规定的劳动者福利待遇等。
三、调整后最低工资标准自2017年10月1日起实行。
附件:山西省最低工资标准表.doc
注意啦,有个温馨提示,通过微信去搜索公众号【太原本地宝】,关注该项公众号之后劳动律师,在对话框里回复【最低工资】,如此便能够获取山西以及太原各个区县的最低工资标准,进而了解调整的时间,还有月标准或者小时标准,以及历年最低工资标准的相关情况等最新的消息哦。

手机访问?太原本地宝首页
相关推荐 山西省最低工资标准规定?山西省最低工资标准是多少
太原申请病残津贴时最低缴费年限如何确定?
对于那些企业职工,如果是因病或者并非因工致残,且经过鉴定完全丧失了劳动能力,会给予适当帮助,这份帮助就是病残津贴,另外还有个前提,即必须是基本养老保险的参保人员,。
试用期工资能低于最低工资吗?
自2025年1月1日起始,山西省会提升最低工资标准,针对全日制用工,会把月最低工资标准改变为,一类是2150元,二类是2050元,三类是1950元。
山西省历年最低工资标准(持续更新)
依照全省各个地方经济发展的状况,以及城镇单位里面在岗职工平均工资的情形,还有城镇居民人均可支配收入的情况,来对县(市、区)最低工资的类别展开重新划分。
山西最低工资标准分几类?
过去山西省最低工资标准是4档,现在调整成了3档 ,依据全省各地经济发展状况,以及城镇单位在岗职工平均工资情形,还有城镇居民人均可支配收入状况,对县(市、区)最低工资类别予以重新划分 。
山西太原最低工资范围包括哪些
山西省最低工资标准由现行的4档调整为3档。根据全省各地经济发展、城镇单位在岗职工平均工资和城镇居民人均可支配收入情况,对县(市、区)最低工资类别进行重新划分。
太原哪些地方享受三类地区月最低工资标准
山西省最低工资标准由现行的4档调整为3档。根据全省各地经济发展、城镇单位在岗职工平均工资和城镇居民人均可支配收入情况,对县(市、区)最低工资类别进行重新划分。
太原市最新最低工资标准表
2025年1月1日起,山西省将提高最低工资标准,将全日制用工月最低工资标准调整为一类2150元、二类2050元、三类1950元。
山西省最低工资标准表2025
2025年1月1日起,山西省将提高最低工资标准,将全日制用工月最低工资标准调整为一类2150元、二类2050元、三类1950元。
太原一类地区月最低工资标准
山西省最低工资标准由现行的4档调整为3档。根据全省各地经济发展、城镇单位在岗职工平均工资和城镇居民人均可支配收入情况,对县(市、区)最低工资类别进行重新划分。
太原二类地区月最低工资标准是多少
山西省最低工资标准由现行的4档调整为3档。根据全省各地经济发展、城镇单位在岗职工平均工资和城镇居民人均可支配收入情况,对县(市、区)最低工资类别进行重新划分。
调整山西省最低工资标准通知(最新)
2025年1月1日起,山西省将提高最低工资标准,将全日制用工月最低工资标准调整为一类2150元、二类2050元、三类1950元。
因高温天气停止作业单位能扣工资吗?
用人单位安排劳动者在温度高于35℃的高温天气里从事室外露天作业,并且不能采取有效措施把工作场所温度降低到33℃以下的情况下东莞劳动律师,应当向劳动者发放高温津贴,且要将其纳入工资总额。
平陆限行归属于上一篇存在的文字篇章范畴,山西激励中小微企业开展规范化股份制改造属于下一篇文章所涵盖的内容 。
东莞劳动律师?敬请于评论区发表高见,并对本文予以点赞及转发,以助广大读者把握法律与正义的界限。