|
东莞劳动律师网--知名律师胡正东竭诚为您服务 http://www.dgldlsh.com 东莞劳动仲裁律师免费提供法律咨询
|
劳动案例
劳动案例
工伤认定怎么办理?申请条件、流程和常见问题一文全解答
东莞劳动律师获悉

Q&A
小浙来解答
-第十二期-
关于xxx我有疑问!
政务小白的教导手册
又学到了!
想知道xxx是怎么办理的!

本期话题:工伤认定
大家好呀!我是小浙!是“浙里办”官方答疑小助手。
“工伤”这一话题,是大家极为关注的。对于究竟该依照怎样的方式去认定工伤,以及哪些情形能够获取赔偿等问题,小浙会分几期为大家细细解答。在本期当中,首先会带来关于“工伤认定”的常见问题答疑。
一起来了解吧!

01 关于工伤认定
什么是工伤认定?

小浙
官方答疑小助手
在通俗的说法层面来讲,工伤认定乃是这么一个情况,由社会保险行政一部分来进行确认,劳动者遭受各类事故里的伤害,或者患上职业病之后的状况,是不是属于工伤的这么一个过程。只有经过此项认定被判定为工伤的,才能够去享受工伤保险所给予的待遇。
什么样的情况下可以判定为工伤呢?

小浙
官方答疑小助手
工伤认定,是按照《工伤保险条例》里相关规定来开展的,另外,还会依据《浙江省工伤保险条例》的相关规定去实行 。

《工伤保险条例》

《浙江省工伤保险条例》
这些规定详细列出了应当认定为工伤或视同工伤的情形。
怎么申请工伤认定呢?

小浙
官方答疑小助手
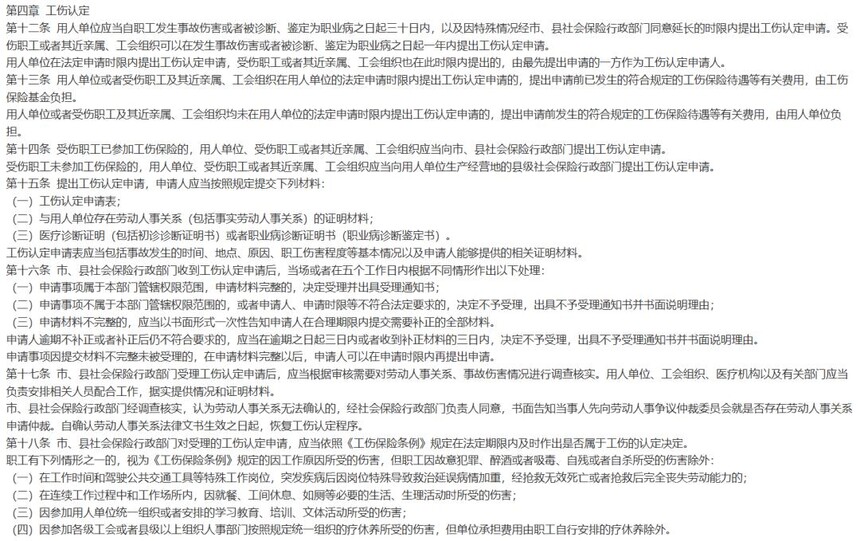
职工发生事故伤害之日,或被诊断、被鉴定为职业病之日起,用人单位要去社会保险行政部门提出工伤认定申请,这个申请需在30日内提出。要是遇到特殊情况,经过向社会保险行政部门报备并获得同意,那么申请的时限能够适当延长。
2. 要是用人单位并未在规定的时限之内提出工伤认定申请,那么职工或者其近亲属、还有工会组织工伤认定,须在事故伤害发生之日,或者被诊断、鉴定为职业病之日起1年以内,能够直接朝着社会保险行政部门去提出工伤认定申请。
对于工伤认定申请而言,所要提交的材料涵盖如下内容,即工伤认定申请表,跟用人单位存有劳动关系的证明材料,医疗诊断证明书或者职业病诊断(鉴定)书等材料。还要清楚东莞劳动律师,那份工伤认定申请表当中应当包含事故发生的时间,事故发生的地点,事故发生的原因以及职工伤害程度这般的基本情况。 。
社会保险行政方面的部门,于受理相应工伤认定申请之后,在六十日的时间范围之内,作出关于工伤认定的决定,并且出具《认定工伤决定书》,或者出具《不予认定工伤决定书》。
常见问题

小浙
官方答疑小助手
职工盼着能早一点将工伤认定下来,更早一点把工伤保险待遇拿到手,那么,职工能够在30日这个时间段之内,直接朝着社会保险行政部门去提出工伤认定方面的申请事项吗 ?
答:职工本人,或者其近亲属,又或者工会组织,能够在30日之内,直接朝着社会保险行政部门,提出工伤认定申请。
用人单位没有按规定时限提出工伤认定申请,有什么法律后果吗?
若用人单位,以及职工及其近亲属、工会组织劳动律师,都未在用人单位法定申请时限内提出工伤认定申请,那么在提出申请前发生的符合规定的工伤保险待遇等有关费用,就要由用人单位来承担。
并非由单位依照规定给职工参与工伤保险,职工可不可以去提出工伤认定申请呢?
答:职工发生工伤,是那种依照规定应当参加工伤保险却未参加的情况,这种情况下也能够提出工伤认定的申请,不过呢,得让用人单位来按照《工伤保险条例》所规定的,工伤保险待遇的项目以及标准去支付费用。
03 工伤认定申请
申领教程
# 服务入口
可通过“浙里办”APP搜索“工伤认定申请”办理,也可通过浙江政务服务网搜索“工伤认定申请”办理,还能通过支付宝“浙里办”小程序搜索“工伤认定申请”办理。
# 查询步骤(以移动端为例)
进入到那个事项之后,要仔细地去阅读用户所需要知道的内容,依照要求去填写那张表格并且上传相关材料,挑选取件的方式,在确认信息没有错误之后,这样就能够完成办理了。

小浙来解答 · 第十二期
在上面所呈现的,便是那题为《小浙来解答》的第十二期的相关内容。小浙在后续的时候,还将会去结合大家所提出的问题,按照一定的周期推出其他的内容!请大家怀揣着期待的心情等待一番吧!

东莞劳动律师?敬请于评论区发表高见,并对本文予以点赞及转发,以助广大读者把握法律与正义的界限。